SLVSAY9F December 2012 – March 2016 TPS65320-Q1
PRODUCTION DATA.
請參考 PDF 數據表獲取器件具體的封裝圖。
NOTE
Information in the following applications sections is not part of the TI component specification, and TI does not warrant its accuracy or completeness. TI’s customers are responsible for determining suitability of components for their purposes. Customers should validate and test their design implementation to confirm system functionality.
The TPS65320-Q1 buck regulator operates with a supply voltage VI of 3.6 V to 40 V. The TPS65320-Q1 LDO regulator operates with a supply voltage VIN_LDO of 3 V to 40 V. For reducing power dissipation, TI strongly recommends to use the output voltage of the buck regulator as the input supply for the LDO regulator. To use the output voltage of the buck regulator this way, the selected buck-regulator output voltage must be higher than the selected LDO-regulator output voltage.
For optimized switching performance (such as low jitter) in automotive applications with input voltages that have wide ranges, TI recommends to operate the device at higher frequencies, such as 2 MHz, which also helps achieve AM-band compliance requirements (that extends until 1.7 MHz).
This example application details the design of a high-frequency switching regulator and linear regulator using ceramic output capacitors (see the Detailed Design Procedure section for the design procedure).
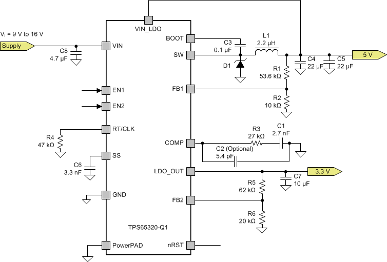
Figure 16. TPS65320-Q1 Design Example With 2.2-MHz Switching Frequency
A few parameters must be known to begin the design process. Determination of these parameters is typically at the system level. This example begins with the parameters listed in Table 3.
| DESIGN PARAMETER | EXAMPLE VALUE |
|---|---|
| Input voltage, VIN1 | 9 V to 16 V, typical 12 V |
| Output voltage, VREG1 (buck regulator) | 5 V ± 2% |
| Maximum output current IO_max1 | 3 A |
| Minimum output current IO_min1 | 0.01 A |
| Transient response 0.01 A to 0.8 A | 3% |
| Output ripple voltage | 1% |
| Switching frequency ƒSW | 2.2 MHz |
| Output voltage, VREG2 (LDO regulator) | 3.3 V ± 2% |
The first step is to decide on a switching frequency for the regulator. Typically, the user selects the highest switching frequency possible because this produces the smallest solution size. The high switching frequency allows for lower-valued inductors and smaller output capacitors compared to a power supply that switches at a lower frequency. The selectable switching frequency is limited by the minimum on-time of the internal power switch, the input voltage, the output voltage, and the frequency-shift limitation.
Consider minimum on-time and frequency-shift protection as calculated with Equation 4 and Equation 5. To find the maximum switching frequency for the regulator, select the lower value of the two results. Switching frequencies higher than these values result in pulse skipping or the lack of overcurrent protection during a short circuit. The typical minimum on-time, tON-min, is 100 ns for the TPS65320-Q1 device. For this example, where the output voltage is 5 V and the maximum input voltage is 16 V, use a switching frequency of 2200 kHz. Use Equation 3 to calculate the timing resistance for a given switching frequency. The R4 resistor sets the switching frequency. A 2.2-MHz switching frequency requires a 47-kΩ resistor (see R4 in Figure 16).
Use Equation 21 to calculate the minimum value of the output inductor. The output capacitor filters the inductor ripple current. Therefore, selecting high inductor-ripple currents impacts the selection of the output capacitor because the output capacitor must have a ripple-current rating equal to or greater than the inductor ripple current. In general, the inductor ripple value is at the discretion of the designer; however, the following guidelines can be used to select this value. KIND is a coefficient that represents the amount of inductor ripple current relative to the maximum output current.

For designs using low-ESR output capacitors such as ceramics, use a value as high as KIND = 0.3. When using higher-ESR output capacitors, KIND = 0.2 yields better results. In a wide-input voltage regulator, selecting an inductor ripple current on the larger side is best because it allows the inductor to still have a measurable ripple current with the input voltage at a minimum.
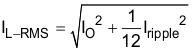
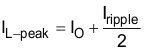
For this design example, use KIND = 0.3 and the minimum inductor value which is calculated as 1.73 µH. For this design, select the nearest standard value which is 2.2 µH (see L1 in Figure 16). Use Equation 22 to calculate the inductor ripple current (Iripple). For the output filter inductor, do not to exceed the RMS-current and saturation-current ratings. Use Equation 23 and Equation 24 to calculate the RMS current (IL-RMS) and the peak inductor (IL-peak).



For this design, the RMS inductor current is 3.01 A, the peak inductor current is 3.36 A, and the inductor ripple current is 0.71 A. The selected inductor is a Coilcraft MSS1038-103NLB and has a saturation-current rating of 4.52 A and an RMS-current rating of 4.05 A. As the equation set demonstrates, lower ripple current reduces the output ripple voltage of the buck regulator but requires a larger value of inductance. Selecting higher ripple currents increases the output ripple voltage of the buck regulator but allows for a lower inductance value.
Consider three primary factors when selecting the value of the output capacitor. The output capacitor determines the modulator pole, the output ripple voltage, and how the buck regulator responds to a large change in load current. Select the output capacitance based on the most stringent of these three criteria. The desired response to a large change in the load current is the first criterion. The output capacitor must supply the load with current when the regulator cannot. This situation occurs if the desired hold-up times are present for the buck regulator. In this case, the output capacitor must hold the output voltage above a certain level for a specified amount of time after the input power is removed. The regulator is also temporarily unable to supply sufficient output current if a large, fast increase occurs affecting the current requirements of the load, such as a transition from no load to full load. The buck regulator usually requires two or more clock cycles for the control loop to notice the change in load current and output voltage, and to adjust the duty cycle to react to the change. Size the output capacitor to supply the extra current to the load until the control loop responds to the load change. The output capacitance must be large enough to supply the difference in current for two clock cycles while only allowing a tolerable amount of droop in the output voltage. Use Equation 25 to calculate the minimum output capacitance required to supply the difference in current.

where
For this example, the specified transient load response is a 3% change in VO for a load step from 0.01 A to 0.8 A (full load). For this example, ΔIO = 0.8 – 0.01 = 0.79 A and ΔVO = 0.03 × 5 = 0.15 V. Using these numbers results in a minimum capacitance of 4.7 µF. This value does not consider the ESR of the output capacitor in the output voltage change. For ceramic capacitors, the ESR is usually small enough to ignore in this calculation. Aluminum electrolytic and tantalum capacitors have higher ESR that must be take into consideration.
The catch diode of the regulator cannot sink current. Therefore any stored energy in the inductor produces an output-voltage overshoot when the load current rapidly decreases. Also, size the output capacitor to absorb the energy stored in the inductor when transitioning from a high load current to a lower load current. The excess energy that is stored in the output capacitor increases the voltage on the capacitor. Size the capacitor to maintain the desired output voltage during these transient periods.
Use Equation 26 to calculate the minimum capacitance to keep the output voltage overshoot to a desired value.

where
For this example, the worst-case load step is from 3 A to 0.01 A. The output voltage increases during this load transition, and the stated maximum in the specification is 3% of the output voltage (see the Electrical Characteristics table). This makes Vf = 1.03 × 5 = 5.15. Vi is the initial capacitor voltage, which is the nominal output voltage of 5 V. Using these numbers in Equation 26 yields a minimum capacitance of 13 µF.
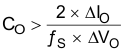
Equation 27 calculates the minimum output capacitance needed to meet the output ripple-voltage specification. Equation 27 yields 0.8 µF.

where
Use Equation 28 to calculate the maximum ESR required for the output capacitor to meet the output voltage ripple specification. As a result of Equation 28, the ESR should be less than 70 mΩ.

The most stringent criterion for the output capacitor is 13 µF of capacitance to keep the output voltage in regulation during a load transient.
Factor in additional capacitance deratings for aging, temperature, and DC bias which increase this minimum value. For this example, two 22-µF, 10-V ceramic capacitors with 3 mΩ of ESR are used (see C4 and C5 in Figure 16). Capacitors generally have limits to the amount of ripple current they can handle without failing or producing excess heat. Specify an output capacitor that can support the inductor ripple current. Some capacitor data sheets specify the root-mean-square (RMS) value of the maximum ripple current.
Use Equation 29 to calculate the RMS ripple current that the output capacitor must support. For this application, Equation 29 yields 205 mA.

The TPS65320-Q1 device requires an external catch diode between the SW pin and GND (see D1 in Figure 16). The selected diode must have a reverse voltage rating equal to or greater than VImax. The peak current rating of the diode must be greater than the maximum inductor current. The diode should also have a low forward voltage. Schottky diodes are typically a good choice for the catch diode because of low forward voltage of these diodes. The lower the forward voltage of the diode, the higher the efficiency of the regulator.
Typically, the higher the voltage and current ratings the diode has, the higher the forward voltage is. Although the design example has an input voltage up to 16 V, select a diode with a minimum of 40-V reverse voltage to allow input voltage transients up to the rated voltage of the TPS65320-Q1 device.
For the example design, the selection of a Schottky diode is B540C-13-F based on the lower forward voltage of this diode. This diode is also available in a larger package size, which has good thermal characteristics over small buck regulators. The typical forward voltage of the B540C-13-F is 0.55 V.
Also, select a diode with an appropriate power rating. The diode conducts the output current during the off-time of the internal power switch. The off-time of the internal switch is a function of the maximum input voltage, the output voltage, and the switching frequency. The output current during the off-time, multiplied by the forward voltage of the diode, equals the conduction losses of the diode. At higher switching frequencies, consider the AC losses of the diode. The AC losses of the diode are because the charging and discharging of the junction capacitance and reverse recovery.
The TPS65320-Q1 device requires a high-quality ceramic input decoupling capacitor (type X5R or X7R) of at least 3 µF of effective capacitance, and in some applications a bulk capacitance. The effective capacitance includes any DC bias effects. The voltage rating of the input capacitor must be greater than the maximum input voltage. The capacitor must also have a ripple-current rating greater than the maximum input-current ripple of the TPS65320-Q1 device. Use Equation 30 to calculate the input ripple current (ICI(RMS)).
The value of a ceramic capacitor varies significantly over temperature and the amount of DC bias applied to the capacitor. Minimize the capacitance variations because of temperature by selecting a dielectric material that is stable over temperature. Designers usually select X5R and X7R ceramic dielectrics for power regulator capacitors because these capacitors have a high capacitance-to-volume ratio and are fairly stable over temperature. Also, select the output capacitor with the DC bias taken into consideration. The capacitance value of a capacitor decreases as the DC bias across a capacitor increases.
This design requires a ceramic capacitor with at least a 40-V voltage rating to support the maximum input voltage. Common standard ceramic capacitor voltage ratings include 4 V, 6.3 V, 10 V, 16 V, 25 V, 50 V, or 100 V. For this design example. The selection for this example is a 4.7-µF, 50-V capacitor (see C8 in Figure 16).

Table 4 lists a selection of high-voltage capacitors. The input-capacitance value determines the input ripple voltage of the regulator. Use Equation 31 to calculate the input ripple voltage (ΔVI).

Using the design example values, IOmax = 3 A, CI = 4.7 µF, ƒS = 2200 kHz, yields an input ripple voltage of 72.5 mV and an RMS input ripple current of 1.49 A.
| VENDOR | VALUE (μF) | EIA Size | VOLTAGE | DIALECTRIC | COMMENTS |
|---|---|---|---|---|---|
| Murata | 1 to 2.2 | 1210 | 100 V | X7R | GRM32 series |
| 1 to 4.7 | 50 V | ||||
| 1 | 1206 | 100 V | GRM31 series | ||
| 1 to 2.2 | 50 V | ||||
| AVX | 1 to 4.7 | 1210 | 50 V | X7R dielectric series | |
| 1 | 100 V | ||||
| 1 to 4.7 | 1812 | 50 V | |||
| 1 to 2.2 | 100 V |
The soft-start capacitor determines the minimum amount of time required for the output voltage to reach the nominal programmed value during power up which is useful if a load requires a controlled-voltage slew rate. This feature is also useful if the output capacitance is large and requires large amounts of current to charge the capacitor quickly to the output voltage level. The large currents required to charge the capacitor may make the TPS65320-Q1 device reach the current limit, or excessive current draw from the input power supply may cause the input voltage rail to sag. Limiting the output voltage-slew rate solves both of these problems.
The soft-start time must be long enough to allow the regulator to charge the output capacitor up to the output voltage without drawing excessive current. Use Equation 32 to calculate the minimum soft-start time, tss, required to charge the output capacitor, CO, from 10% to 90% of the output voltage, VO, with an average soft-start current of Iss(avg).

In the example, to charge the effective output capacitance of 44 µF up to 5 V while only allowing the average output current to be 3 A requires a 0.088-ms soft-start time.
When the soft-start time is known, use Equation 2 to calculate the soft-start capacitor. For the example circuit, the soft-start time is not too critical because the output-capacitor value is 2 × 22 µF, which does not require much current to charge to 5 V. The example circuit has the soft-start time set to an arbitrary value of 1 ms, which requires a 3.125-nF soft-start capacitor. This design uses the next-larger standard value of 3.3 nF.
Connect a 0.1-µF ceramic capacitor between the BOOT and SW pins for proper operation. TI recommends using a ceramic capacitor with X5R or better-grade dielectric. The capacitor should have a 10-V or higher voltage rating.
The voltage divider of R1 and R2 sets the output voltage. For the design example, the selected value of R2 is 10 kΩ, and the calculated value of R1 is 53.6 kΩ. Because of current leakage of the FB1 pin, the current flowing through the feedback network should be greater than 1 μA to maintain the output-voltage accuracy. Selecting higher resistor values decreases the quiescent current and improves efficiency at low output currents, but can introduce noise immunity problems.
Several possible methods exist to design closed loop compensation for DC-DC converters. The method presented here is easy to calculate and ignores the effects of the slope compensation that is internal to the buck regulator. Ignoring the slope compensation usually causes the actual crossover frequency to be lower than the crossover frequency used in the calculations. This method assumes the crossover frequency is between the modulator pole and the ESR zero, and that the ESR zero is at least 10 times greater than the modulator pole.
To begin, use Equation 33 to calculate the modulator pole, ƒP_mod, and Equation 34 to calculate the ESR zero, ƒz_mod. For COUT, use a derated value of 40 μF.


Use Equation 35 and Equation 36 to calculate an estimate starting point for the crossover frequency, ƒCO, to design the compensation.


For the example design, ƒP_mod is 2.39 kHz and ƒZ_mod is 1.33 MHz. Equation 35 is the geometric mean of the modulator pole and the ESR zero and Equation 36 is the mean of the modulator pole and the switching frequency. Equation 35 yields 56.4 kHz and Equation 36 results 51.3 kHz. Use the lower value of Equation 35 or Equation 36 for an initial crossover frequency.
For this example, the target value of ƒCO is 51.3 kHz. Next, calculate the compensation components. Use a resistor in series with a capacitor to create a compensating zero. A capacitor in parallel to these two components forms the compensating pole.
The total loop gain, which consists of the product of the modulator gain, the feedback voltage-divider gain, and the error amplifier gain at ƒCO equal to 1. Use Equation 37 to calculate the compensation resistor, R3 (see the schematic in Figure 16).

Assume the power-stage transconductance, gmps, is 10.5 S. The output voltage (VO), reference voltage (Vref), and amplifier transconductance, (gmea) are 5 V, 0.8 V, and 310 μS, respectively. The calculated value for R3 is 24.74 kΩ. For this design, use a value of 27 kΩ for R3. Use Equation 38 to set the compensation zero to the modulator pole frequency.

Equation 36 yields 2468 pF for compensating capacitor C1 (see the schematic in Figure 16). For this design, select a value of 2700 pF for C1.
To implement a compensation pole as needed, use an additional capacitor, C2, in parallel with the series combination of R3 and C1. Use Equation 39 and Equation 40 to calculate the value of C2 and select the larger resulting value to set the compensation pole. Type 2B compensation does not use C2 because it would demand a low ESR of the output capacitor.


Depending on the end application, use different values of external components can be used. To program the output voltage, carefully select the feedback resistors, R5 and R6 (see the schematic in Figure 16). Using smaller resistors results in higher current consumption, whereas using very large resistors impacts the sensitivity of the regulator. Therefore selecting feedback resistors such that the sum of R5 and R6 is between 20 kΩ and 200 kΩ is recommended.
If the desired regulated output voltage is 3.3 V on selecting R6, the value of R5 can be calculated. With Vref = 0.8 V (typical), VO = 3.3 V, and selecting R6 = 20 kΩ, the calculated value of R5 is 62 kΩ.
Depending on application requirements, a larger output capacitor for the LDO regulator may be required (see C7 in Figure 16) to prevent the output from temporarily dropping down during fast load steps. TI recommends a low-ESR ceramic capacitor with dielectric of type X5R or X7R. Additionally, a bypass capacitor can be connected at the output to decouple high-frequency noise based on the requirements of the end application.
Use the following equations to calculate the power dissipation losses for the buck regulator. These losses are applicable for continuous-conduction-mode (CCM) operation.
where
where
where
For a given operating ambient temperature TA:
where
For a given maximum junction temperature TJ-max = 150°C, the allowed Total power dissipation is given as:
where
Additional power losses occur in the regulator circuit because of the inductor AC and DC losses, the Schottky diode, and trace resistance that impact the overall efficiency of the regulator.
Figure 17. Thermal Derating
Figure 18. Buck Regulator Output at Load Transient (200 mA to 3 A, Buck Output Voltage = 5 V, ƒS = 2 MHz)
Figure 20. LDO Regulator Startup Operation
| VI = 14 V | VO = 5 V |
Figure 19. Buck-Regulator Startup Operation
Figure 21. LDO-Regulator Output at Load Transient (50 mA to 300 mA)
This example begins with the parameters listed in Table 5.
| DESIGN PARAMETER | EXAMPLE VALUE |
|---|---|
| Input voltage, VIN1 | 9 V to 18 V, typical 12 V |
| Output voltage, VREG1 (buck regulator) | 6.5 V ± 2% |
| Maximum output current, IO_max1 | 1 A |
| Minimum output current, IO_min1 | 0.01 A |
| Transient response, 0.01 A to 1 A | 3% |
| Output ripple voltage | 1% |
| Switching frequency, ƒSW | 500 kHz |
| Output voltage, VREG2 (LDO regulator) | 3.3 V ± 2% |
| Overvoltage threshold | 106% of output voltage |
| Undervoltage threshold | 91% of output voltage |
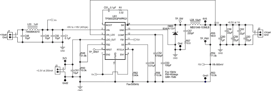
For the 500-kHz switching-frequency design, make the adjustments as outlined in the following sections. For sections such as LDO-component calculations, bootstrap-capacitor selection, and others that are not listed in this section, see the 2.2-MHz Switching Frequency, 9-V to 16-V Input, 5-V Output Buck Regulator, 3.3-V Output LDO Regulator section.
For 500-kHz operation, use a 240-kΩ resistor which is calculated using Equation 3. The R62 resistor sets this switching frequency.
Using Equation 21, the inductor value is calculated as 10.39 μH with KIND = 0.8. This design example can allow for a higher ripple current, therefore, select the nearest standard value of 10 µH. The RMS and peak inductor-current ratings are calculated using Equation 23 and Equation 24 which result in 1.03 A and 1.42 A, respectively. The value of the output-filter inductor must not exceed the RMS-current and saturation-current ratings.
For this example, the specified transient load response is a 3% change in VO for a load step from 0.01 A to 1 A (full load). For this example, ΔIO = 1 – 0.01 = 0.99 A and ΔVO = 0.03 × 6.5 = 0.195 V. Using these numbers results in a minimum capacitance of 20.31 μF. This value does not consider the ESR of the output capacitor in the output voltage change. For ceramic capacitors, the ESR is usually small enough to ignore in this calculation.
Aluminum electrolytic and tantalum capacitors have higher ESR that should be considered. The catch diode of the regulator cannot sink current, so any stored energy in the inductor produces an output-voltage overshoot when the load current rapidly decreases. Also, size the output capacitor to absorb the energy stored in the inductor when transitioning from a high load current to a lower load current. The excess energy that is stored in the output capacitor increases the voltage on the capacitor. Size the capacitor to maintain the desired output voltage during these transient periods. Use Equation 26 to calculate the minimum capacitance to keep the output voltage overshoot to a desired value.
For this example, the worst-case load step is from 1 A to 0.01 A. The output voltage increases during this load transition, and the stated maximum in our specification is 3% of the output voltage resulting in Vf = 1.03 × 6.5 = 6.7. Vi is the initial capacitor voltage, which is the nominal output voltage of 5 V. Using these values, Equation 26 yields a minimum capacitance of 3.88 μF. Equation 27 calculates the minimum output capacitance required to meet the output ripple-voltage specification. Equation 27 yields 10.6 μF. Equation 28 calculates the maximum ESR an output capacitor can have to meet the output ripple-voltage specification. Equation 28 indicates the ESR should be less than 60.2 mΩ.
The most stringent criterion for the output capacitor is 20.31 μF of capacitance to keep the output voltage in regulation during a load transient.
Factor in additional capacitance deratings for aging, temperature, and DC bias which increase this minimum value. For this example, four 22-μF, 25-V and one 1-µF, 25-V ceramic capacitors with 10 mΩ of ESR are used. Specify an output capacitor that can support the inductor ripple current. Some capacitor data sheets specify the RMS value of the maximum ripple current. Use Equation 29 to calculate the RMS ripple current that the output capacitor must support. For this design example, Equation 29 yields 240 mA.
This design example use a different approach for calculating compensation values, beginning with the desired crossover frequency. Ensure that the crossover frequency is maintained at 10 kHz to provide reasonable phase margin (PM). To achieve circuit stability, a phase margin greater than 60 degrees and a gain margin less than 15 dB is required. Next, place the zero close to the load pole. The zero is determined using C52 and R56. For this example, select a value of 10 kΩ for R56 which results in a value of approximately 4.7 nF for C52. The pole, resulting from C53 and R56, can be placed between 10 times the crossover frequency and 1/3 of the switching frequency. The gain is adjusted to be maintained over 60 degrees of phase margin and –15 dB of gain margin. The resulting value of C53 is approximately 100 pF for a pole frequency of 159 kHz.
Use the following component values:
R56 = 10 kΩ
C53 = 100 pF
C52 = 4700 pF